
이 글은 김영한 님의 스프링 핵심 원리 - 기본편 강좌 수강 후 정리한 글입니다.
(https://www.inflearn.com/course/스프링-핵심-원리-기본편/dashboard)
스프링 핵심 원리 - 기본편 - 인프런 | 강의
스프링 입문자가 예제를 만들어가면서 스프링의 핵심 원리를 이해하고, 스프링 기본기를 확실히 다질 수 있습니다., - 강의 소개 | 인프런...
www.inflearn.com
새로운 할인 정책 개발
저번에 개발한 할인 정책이 정말 객체지향 설계 원칙을 잘 준수했는지 확인해보자.
이번에는 고정 금액 할인이 아닌 정률(%) 할인 정책을 추가할 것이다.
1. RateDiscountPolicy 추가

저번에 고정 금액 할인 정책인 FixDiscountPolicy를 구현했으므로 이번엔 정률 할인 정책인 RateDiscountPolicy를 구현해보겠다.
2. RateDiscountPolicy 코드 추가
package hello.core.discount;
import hello.core.member.Grade;
import hello.core.member.Member;
public class RateDiscountPolicy implements DiscountPolicy{
private int discountPercent = 10; //10% 할인
@Override
public int discount(Member member, int price) {
if(member.getGrade() == Grade.VIP){
return price * discountPercent / 100;
} else {
return 0;
}
}
}
정률 할인 정책인 RateDiscountPolicy의 구현체이다. discountPercent는 10%로 결정되었고, VIP에 한해서 할인을 받을 수 있도록 한다.
3. 테스트 작성
package hello.core.discount;
import hello.core.member.Grade;
import hello.core.member.Member;
import org.junit.jupiter.api.DisplayName;
import org.junit.jupiter.api.Test;
import static org.assertj.core.api.Assertions.*;
class RateDiscountPolicyTest {
RateDiscountPolicy discountPolicy = new RateDiscountPolicy();
@Test
@DisplayName("VIP는 10% 할인이 적용되어야 한다.")
void vip_o(){
//given
Member member = new Member(1L, "Vipmember", Grade.VIP);
//when
int discount = discountPolicy.discount(member, 10000);
//then
assertThat(discount).isEqualTo(1000);
}
@Test
@DisplayName("VIP가 아니면 10% 할인이 적용되지 않아야 한다.")
void vip_x(){
//given
Member member = new Member(2L, "Basicmember", Grade.BASIC);
//when
int discount = discountPolicy.discount(member, 10000);
//then
assertThat(discount).isEqualTo(1000);
}
}
JUnit을 활용하여 테스트를 진행한다.
VIP일 때뿐만 아니라 아닐 때의 경우와 같이 성공 테스트와 실패 테스트처럼 다양한 케이스의 테스트를 진행하여야 한다.
특히 돈과 관련된 부분에선 절대 오류가 생겨서는 안 되기 때문에 철저한 테스트가 필요하다.
※ @DisplayName("str") : 실행 창에 나타나는 테스트의 이름을 str로 설정한다.
새로운 할인 정책의 적용과 문제점
변경한 할인 정책을 OrderServiceImpl에 적용하려면 다음과 같이 코드를 수정해야 한다.
public class OrderServiceImpl implements OrderService {
// private final DiscountPolicy discountPolicy = new FixDiscountPolicy();
private final DiscountPolicy discountPolicy = new RateDiscountPolicy();
}
이렇게 변경하게 되면 개발자는 두 가지의 원칙을 위반한 것이다
1. DIP 위반

위의 그림과 실제 코드를 보면 클라이언트 OrderService가 Interface인 DiscountPolicy 뿐만 아니라 구현체인 FixDiscountPolicy도 의존하고 있음을 알 수 있다. 따라서 이는 DIP 위반이다.
2. OCP 위반

개발자가 할인 정책 변경을 위해 FixDiscountPolicy를 RateDiscountPolicy로 변경하기 위해선 클라이언트인 OrderServiceImpl의 소스 코드도 함께 변경해야 한다. 따라서 이는 OCP 위반이다.
3. 문제 해결을 위해서 어떻게 해야 할까?
클라이언트 OrderServiceImpl은 인터페이스와 구현체를 둘 다 의존하기 때문에 구현체 클래스를 변경하면 클라이언트 코드도 변경해야 한다. 이런 문제점을 해결하기 위해 인터페이스만 의존하도록 의존관계를 변경해보자.

public class OrderServiceImpl implements OrderService {
//private final DiscountPolicy discountPolicy = new RateDiscountPolicy();
private DiscountPolicy discountPolicy;
}
이렇게 인터페이스만 의존하도록 변경하였다. 하지만 구현체 없이 코드를 어떻게 실행할 수 있겠는가?
실제로 실행해보면 NPE가 발생한다. 구현체 없이 추상화되어있는 인터페이스만으로는 코드 실행이 불가능하다.
관심사 분리
애플리케이션을 공연으로, 인터페이스는 배역, 구현체를 배우라고 생각해보자.
그럼 지금까지 개발한 코드는 한 배역을 맡는 배우가 공연도 하고, 상대 배역도 정해야 하는 다양한 책임을 가지게 된다.
배우는 공연에서 맡은 배역에만 집중해야 하기 때문에 공연을 구성하고 담당 배우를 섭외하고, 배역에 배우를 지정하는 책임을 맡을 공연 기획자가 필요하다.
스프링에서 이런 공연 기획자와 같은 역할을 맡는 설정 클래스가 있는데, 바로 AppConfig이다.
● AppConfig 등장
애플리케이션의 전체 동작 방식을 구성하기 위해, 구현 객체를 생성하고 연결하는 책임을 가지는 별도의 설정 클래스이다.
1. AppConfig
package hello.core;
import hello.core.discount.FixDiscountPolicy;
import hello.core.member.MemoryMemberRepository;
import hello.core.member.MemberService;
import hello.core.member.MemberServiceImpl;
import hello.core.order.OrderService;
import hello.core.order.OrderServiceImpl;
public class AppConfig {
public MemberService memberService(){
return new MemberServiceImpl(new MemoryMemberRepository());
}
public OrderService orderService(){
return new OrderServiceImpl(new MemoryMemberRepository(), new FixDiscountPolicy());
}
}
AppConfig는 애플리케이션의 실제 구동에 필요한 MemberServiceImpl, OrderServiceImpl, MemoryMemberRepository, FixDiscountPolicy 구현 객체를 생성한다.
AppConfig는 생성한 객체 인터페이스의 참조를 생성자를 통해 주입시켜준다.
(MemberServiceImpl -> MemoryMemberRepository, OrderServiceImpl -> MemoryMemberRepository, FixDiscountPolicy)
2. MemberServiceImpl - 생성자 주입
package hello.core.member;
public class MemberServiceImpl implements MemberService{
private final MemberRepository memberRepository;
public MemberServiceImpl(MemberRepository memberRepository) {
this.memberRepository = memberRepository;
}
...
}
이제 더 이상 MemberServiceImpl은 구현체인 MemoryMemberRepository를 의존하지 않는다.
단지 인터페이스인 MemeberRepository만을 의존할 뿐이다.
MemberServiceImpl의 입장에서 생성자를 통해 어떤 구현체가 들어올지 알 수 없다. 오직 AppConfig에서 결정한다.
MemberServiceImpl은 이제부턴 의존관계에 대한 고민은 AppConfig에 맡기고, 실행에만 집중하면 된다.
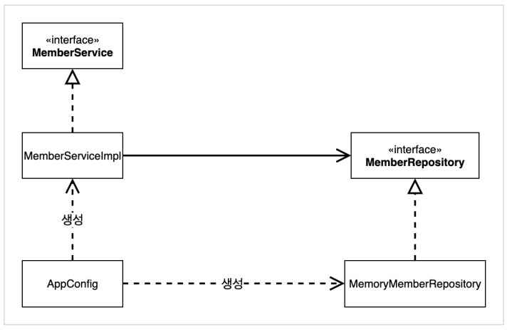
3. 클래스 다이어그램

위에서 말했듯이 객체의 생성과 연결은 AppConfig가 담당한다.
MemberService는 인터페이스인 MemberRepository만 의존하면 된다. 따라서 DIP가 지켜진다.
객체를 생성하고 연결하는 역할과 실행하는 역할이 명확하게 분리되었다.
4. 회원 객체 인스턴스 다이어그램

appConfig는 memoryMemberRepository을 생성하고 그 참조값을 memberServiceImpl을 생성하면서 전달한다.
클라이언트인 memberServiceImpl 입장에서 보았을 때 의존관계를 마치 외부에서 주입해주는 것 같기 때문에 이를
DI(Dependency Injection), 즉 의존관계 주입 또는 의존성 주입이라고 한다.
5. OrderServiceImpl - 생성자 주입
package hello.core.order;
import hello.core.discount.DiscountPolicy;
import hello.core.member.Member;
import hello.core.member.MemberRepository;
public class OrderServiceImpl implements OrderService{
// 인터페이스에만 의존하도록 설계 변경(DIP 만족)
private final MemberRepository memberRepository;
private final DiscountPolicy discountPolicy;
// 의존성 주입(DI)
public OrderServiceImpl(MemberRepository memberRepository, DiscountPolicy discountPolicy) {
this.memberRepository = memberRepository;
this.discountPolicy = discountPolicy;
}
...
}
이제 더 이상 OrederServiceImpl은 구현체인 FixDiscountPolicy를 의존하지 않는다.
단지 인터페이스인 DiscountPolicy만을 의존할 뿐이다.
OrderServiceImpl의 입장에서 생성자를 통해 어떤 구현체가 들어올지 알 수 없다. 오직 AppConfig에서 결정한다.
OrderServiceImpl은 이제부턴 의존관계에 대한 고민은 AppConfig에 맡기고, 실행에만 집중하면 된다.
● AppConfig 실행
1. 사용 클래스 - MemberApp
package hello.core;
import hello.core.member.Grade;
import hello.core.member.Member;
import hello.core.member.MemberService;
public class MemberApp {
public static void main(String[] args) {
AppConfig appConfig = new AppConfig();
MemberService memberService = appConfig.memberService();
// MemberService memberService = new MemberServiceImpl();
...
}
}
MemberServiceImpl을 직접 생성하지 않고, 생성한 AppConfig를 이용하여 MemberServiceImpl을 생성하고
이를 MemberService에 연결해준다.
2. 사용 클래스 - OrderApp
package hello.core;
import hello.core.member.Grade;
import hello.core.member.Member;
import hello.core.member.MemberService;
import hello.core.order.Order;
import hello.core.order.OrderService;
public class OrderApp {
public static void main(String[] args) {
AppConfig appConfig = new AppConfig();
MemberService memberService = appConfig.memberService();
OrderService orderService = appConfig.orderService();
...
}
}
MemberServiceImpl을 직접 생성하지 않고 생성한 AppConfig를 이용하여 MemberServiceImpl을 생성하고
이를 MemberService에 연결해준다.
OrderServiceImpl을 직접 생성하지 않고 생성한 AppConfig를 이용하여 OrderServiceImpl을 생성하고
이를 OrderService에 연결해준다.
3. 테스트 코드 오류 수정
package hello.core.member;
import hello.core.AppConfig;
import org.assertj.core.api.Assertions;
import org.junit.jupiter.api.BeforeEach;
import org.junit.jupiter.api.Test;
public class MemberServiceTest {
MemberService memberService;
@BeforeEach
public void beforeEach(){
AppConfig appConfig = new AppConfig();
memberService = appConfig.memberService();
}
...
}
@BeforeEach를 사용해 각 테스트 이전에 appConfig를 통해 생성된 memberService에 MemoryMemberRepository를 주입한다.
package hello.core.order;
import hello.core.AppConfig;
import hello.core.member.Grade;
import hello.core.member.Member;
import hello.core.member.MemberService;
import org.assertj.core.api.Assertions;
import org.junit.jupiter.api.BeforeEach;
import org.junit.jupiter.api.Test;
public class OrderServiceTest {
MemberService memberService;
OrderService orderService;
@BeforeEach
public void beforeEach(){
AppConfig appConfig = new AppConfig();
memberService = appConfig.memberService();
orderService = appConfig.orderService();
}
...
}
@BeforeEach를 사용해 각 테스트 이전에 생성된 memberService에 appConfig를 통해 MemoryMemberRepository와 FixDiscountPolicy를 주입한다.
● 정리
AppConfig : 애플리케이션이 어떻게 동작해야 할지 전체 구성을 책임진다.
MemberServiceImpl, OrderServiceImpl : 기능을 실행하는 책임만 지면 된다.
위 둘을 분리함으로써 관심사를 확실하게 분리하였다.
AppConfig 리팩터링
1. 기대하는 그림

원하는 그림은 위 그림과 같지만 현재 AppConfig 코드를 보면 이렇게 짜여 있지 않다.
2. 리팩터링 전
public class AppConfig {
// 생성자 주입
public MemberService memberService() {
return new MemberServiceImpl(new MemoryMemberRepository());
}
// 생성자 주입
public OrderService orderService() {
return new OrderServiceImpl(new MemoryMemberRepository(), new FixDiscountPolicy());
}
}
위와 같이 new MemoryMemberRepository()가 두 번 중복하여 나온다.
또 MemberService, OrderService 역할에 대한 구현만 나올 뿐, MemoryMeberRepository와 DiscountPolicy에 대한 구현은 보이지 않는다.
3. 리팩터링 후
package hello.core;
import hello.core.discount.DiscountPolicy;
import hello.core.discount.FixDiscountPolicy;
import hello.core.member.MemberRepository;
import hello.core.member.MemoryMemberRepository;
import hello.core.member.MemberService;
import hello.core.member.MemberServiceImpl;
import hello.core.order.OrderService;
import hello.core.order.OrderServiceImpl;
public class AppConfig {
public MemberService memberService(){
return new MemberServiceImpl(memberRepository());
}
public MemberRepository memberRepository() {
return new MemoryMemberRepository();
}
public OrderService orderService(){
return new OrderServiceImpl(memberRepository(), discountPolicy());
}
public DiscountPolicy discountPolicy() {
return new FixDiscountPolicy();
}
}
private MemberRepository memberRepository(){...} : 중복을 제거하였으며, 향후에 MemberService와 OrderService가
사용하는 MemberRepository를 다른 종류로 변경하더라도 이 메서드만 변경하면 된다.
private DiscountPolicy discountPolicy(){...} : 향후에 OrderService가 사용하는 DiscountPolicy를 다른 종류로 변경하더라도 이 메서드만 변경하면 된다.
새로운 구조와 할인 정책 적용
1. 그림 - 사용, 구성의 분리

AppConfig의 등장으로 위 그림처럼 애플리케이션이 크게 사용 영역과 구성 영역으로 분리되었다.
2. 그림 - 할인 정책의 변경

FixDiscountPolicy에서 RateDiscountPolicy로 변경되어도 구성 영역만 영향을 받고, 사용 영역에선 전혀 영향을 받지 않는다.
3. 할인 정책 변경 구성 코드
package hello.core;
import hello.core.discount.DiscountPolicy;
import hello.core.discount.RateDiscountPolicy;
import hello.core.member.MemberRepository;
import hello.core.member.MemoryMemberRepository;
import hello.core.member.MemberService;
import hello.core.member.MemberServiceImpl;
import hello.core.order.OrderService;
import hello.core.order.OrderServiceImpl;
public class AppConfig {
public MemberService memberService(){
return new MemberServiceImpl(memberRepository());
}
public MemberRepository memberRepository() {
return new MemoryMemberRepository();
}
public OrderService orderService(){
return new OrderServiceImpl(memberRepository(), discountPolicy());
}
public DiscountPolicy discountPolicy() {
// return new FixDiscountPolicy();
return new RateDiscountPolicy();
}
}
AppConfig에서 할인 정책 역할을 담당하는 구현을 RateDiscountPolicy로 변경하였다.
이제부터 할인 정책이 변경되더라도, 애플리케이션의 구성 영역인 AppConfig만 변경하면 된다.
클라이언트 코드인 orderServiceImpl을 포함하여 어떤 코드도 변경할 필요가 없다.
당연히 구현 객체들을 모두 담당하는 AppConfig(구성 영역)은 당연히 변경된다.
전체 흐름 정리
1. 새로운 할인 정책 개발
다형성 덕분에 새로운 정률 할인 정책 코드를 추가로 개발하는 것 자체는 아무 문제가 없다.
새로 개발한 정률 할인 정책을 적용하려고 하니 클라이언트 코드인 OrderService도 함께 변경해야 했다.
주문 서비스 클라이언트가 인터페이스인 DiscountPolicy 뿐만 아니라, 구현체인 FixDiscountPolicy도 함께 의존하게 되면서 DIP를 위반하게 된다.
2. 관심사의 분리
기존에는 클라이언트가 의존하는 서버 구현 객체를 직접 생성하고, 실행했다.
비유를 하자면 기존에는 남자 주인공 배우가 공연도 하고, 동시에 여자 주인공도 직접 초빙하는 다양한 책임을 가지고 있었다.
하지만 배우의 책임을 줄일 수 있게 공연 기획자인 AppConfig가 등장했다.
AppConfig는 애플리케이션의 전체 동작 방식을 구성(config) 하기 위해, 구현 객체를 생성하고, 연결하는 책임을 가진다.
이제부터 클라이언트 객체는 자신의 역할을 실행하는 것만 집중하게 되면서 권한이 줄어둔다. (책임이 명확해짐)
3. AppConfig 리팩터링
구성 정보에서 역할과 구현을 명확하게 분리한다. 역할이 잘 드러나게 하고 중복을 제거한다.
4. 새로운 구조와 할인 정책 적용
정액 할인 정책을 정률 할인 정책으로 변경한다.
AppConfig의 등장으로 애플리케이션이 크게 사용 영역과, 객체를 생성하고 구성하는 영역으로 분리되었다.
할인 정책을 변경해도 AppConfig가 있는 구성 영역만 변경하면 된다.
사용 영역은 변경할 필요가 없어졌다. 물론 클라이언트 코드인 OrderService도 마찬가지로 변경하지 않는다.
전체 흐름 정리
1. SRP (단일 책임 원칙) : 한 클래스는 하나의 책임만 가져야 한다.
- 클라이언트 객체는 직접 구현체를 생성하고, 연결하고, 실행하는 다양한 책임을 가지고 있다.
- SRP 단일 책임 원칙을 따르면서 관심사를 분리한다.
- 구현체를 생성하고 연결하는 책임은 AppConfig가 담당한다.
- 클라이언트 객체는 실행하는 책임만 담당한다.
2. DIP (의존관계 역전 원칙) : 프로그래머는 "추상화에 의존해야지, 구체화에 의존하면 안 된다."
의존성 주입은 이 원칙을 따르는 방법 중 하나다.
- 새로운 할인 정책을 개발하고, 적용하려고 하니 클라이언트 코드도 함께 변경해야 했다. 왜냐하면 기존
클라이언트 코드( OrderServiceImpl )는 DIP를 지키며 DiscountPolicy 추상화 인터페이스에
의존하는 것 같았지만, FixDiscountPolicy 구체화 구현 클래스에도 함께 의존했다. - 클라이언트 코드가 DiscountPolicy 추상화 인터페이스에만 의존하도록 코드를 변경했다.
- 하지만 클라이언트 코드는 인터페이스만으로는 아무것도 실행할 수 없다.
- AppConfig가 FixDiscountPolicy 객체 인스턴스를 클라이언트 코드 대신 생성해서 클라이언트
코드에 의존관계를 주입했다. 이렇게 해서 DIP 원칙을 따르면서 문제도 해결했다.
3. OCP (개방-폐쇄 원칙) : 소프트웨어 요소는 확장에는 열려있으나 변경에는 닫혀있어야 한다.
- 다형성을 사용하고 클라이언트가 DIP를 지킨다.
- 애플리케이션을 사용 영역과 구성 영역으로 나눈다.
- AppConfig가 의존관계를 FixDiscountPolicy나 RateDiscountPolicy로 변경해서 클라이언트
코드에 주입하므로 클라이언트 코드는 변경하지 않아도 된다. - 소프트웨어 요소를 새롭게 확장해도 사용 영역의 변경은 닫혀 있다.
IoC, DI 그리고 컨테이너
● 제어의 역전 (IoC)
기존 프로그램은 클라이언트 구현 객체가 스스로 필요한 서버 구현 객체를 생성하고, 연결하고, 실행했다.
한마디로 구현 객체가 프로그램의 제어 흐름을 스스로 조종했다. 개발자 입장에서는 자연스러운 흐름이다.
반면에 AppConfig가 등장한 이후에 구현 객체는 자신의 로직을 실행하는 역할만 담당한다.
프로그램의 제어 흐름은 이제 AppConfig가 가져간다.
예를 들어서 OrderServiceImpl 은 필요한 인터페이스들을 호출하지만 어떤 구현 객체들이 실행될지 모른다.
프로그램에 대한 제어 흐름에 대한 권한은 모두 AppConfig가 가지고 있다.
심지어 OrderServiceImpl도 AppConfig가 생성한다.
그리고 AppConfig는 OrderServiceImpl이 아닌 OrderService 인터페이스의 다른 구현 객체를 생성하고 실행할 수 도 있다. OrderServiceImpl은 묵묵히 자신의 로직을 실행할 뿐이다.
이렇듯 프로그램의 제어 흐름을 직접 제어하는 것이 아니라 외부에서 관리하는 것을 제어의 역전(IoC)이라 한다.
● 프레임워크 vs 라이브러리
프레임워크가 내가 작성한 코드를 제어하고, 대신 실행하면 그것은 프레임워크가 맞다. (ex. JUnit)
반면에 내가 작성한 코드가 직접 제어의 흐름을 담당한다면 그것은 프레임워크가 아니라 라이브러리다.
● 의존관계 주입 (DI)
OrderServiceImpl 은 DiscountPolicy 인터페이스에 의존한다. 실제 어떤 구현 객체가 사용될지는 모른다.
의존관계는 정적인 클래스 의존 관계와, 실행 시점에 결정되는 동적인 객체(인스턴스) 의존 관계 둘을 분리해서 생각해야 한다.
1. 정적인 클래스 의존관계
클래스가 사용하는 import 코드만 보고 의존관계를 쉽게 판단할 수 있다. 정적인 의존관계는 애플리케이션을 실행하지 않아도 분석할 수 있다.
2. 클래스 다이어그램

화살표는 대상이 화살표 쪽을 의존한다는 의미이다.
따라서 그림에서 볼 수 있듯이 OrderServiceImpl은 MemberRepository, DiscountPolicy에 의존한다는 것을 알 수 있다.
그런데 이러한 클래스 의존관계 만으로는 실제 어떤 객체가 OrderServiceImpl에 주입될지 알 수 없다.
3. 동적인 객체 인스턴스 의존 관계
애플리케이션이 실제로 실행될 때에 생성된 객체 인스턴스의 참조가 연결된 의존 관계이다.

애플리케이션 실행 시점(런타임)에 클라이언트의 외부에서 실제 구현 객체를 생성하고 클라이언트에 전달해서 클라이언트와 서버의 실제 의존관계가 연결되는 것을 의존관계 주입(DI)이라 한다.
객체 인스턴스를 생성하고, 그 참조값을 전달해서 연결한다. 의존관계 주입을 사용하면 클라이언트 코드를 변경하지 않고, 클라이언트가 호출하는 대상의 타입 인스턴스를 변경할 수 있다. 의존관계 주입을 사용하면 정적인 클래스 의존관계를 변경하지 않고, 동적인 객체 인스턴스 의존관계만을 쉽게 변경할 수 있다.
● IoC 컨테이너, DI 컨테이너
AppConfig처럼 객체를 생성하고 관리하면서 의존관계를 연결해 주는 것을 IoC 컨테이너 또는 DI 컨테이너라 한다.
의존관계 주입에 초점을 맞추어 최근에는 주로 DI 컨테이너라 한다. 또는 어셈블러, 오브젝트 팩토리 등으로 불린다.
스프링으로 전환하기
지금까지는 순수한 자바 코드만으로 DI를 적용했다. 지금부터는 스프링을 사용해보겠다.
1. AppConfig 스프링 기반으로 변경
package hello.core;
import hello.core.discount.DiscountPolicy;
import hello.core.discount.RateDiscountPolicy;
import hello.core.member.MemberRepository;
import hello.core.member.MemoryMemberRepository;
import hello.core.member.MemberService;
import hello.core.member.MemberServiceImpl;
import hello.core.order.OrderService;
import hello.core.order.OrderServiceImpl;
import org.springframework.context.annotation.Bean;
import org.springframework.context.annotation.Configuration;
@Configuration
public class AppConfig {
@Bean
public MemberService memberService(){
return new MemberServiceImpl(memberRepository());
}
@Bean
public MemberRepository memberRepository() {
return new MemoryMemberRepository();
}
@Bean
public OrderService orderService(){
return new OrderServiceImpl(memberRepository(), discountPolicy());
}
@Bean
public DiscountPolicy discountPolicy() {
return new RateDiscountPolicy();
}
}
@Configuration을 AppConfig에 붙여줌으로써 애플리케이션의 설정을 구성해준다.
@Bean을 붙여줌으로써 각 메서드들을 스프링 컨테이너에 스프링 빈으로 등록한다.
2. MemberApp에 스프링 컨테이너 적용
package hello.core;
import hello.core.member.Grade;
import hello.core.member.Member;
import hello.core.member.MemberService;
import org.springframework.context.ApplicationContext;
import org.springframework.context.annotation.AnnotationConfigApplicationContext;
public class MemberApp {
public static void main(String[] args) {
// AppConfig appConfig = new AppConfig();
// MemberService memberService = appConfig.memberService();
ApplicationContext applicationContext = new AnnotationConfigApplicationContext(AppConfig.class);
MemberService memberService = applicationContext.getBean("memberService", MemberService.class);
Member member = new Member(1L, "memberA", Grade.VIP);
memberService.join(member);
Member findMember = memberService.findMember(1L);
System.out.println("member = " + member.getName());
System.out.println("findMember = " + findMember.getName());
}
}
AppConfig 객체를 직접 생성하는 것이 아닌 ApplicationContext를 통해 처리한다.
스프링 컨테이너에 등록한 스프링 빈을 ApplicationContext가 관리해준다.
ApplicationContext의 getBean 메소드를 통해 등록한 스프링 빈을 가져올 수 있다.
실행 시 출력되는 로그를 보면 스프링 관련 로그를 찾아볼 수 있으며, 스프링 빈이 등록되는 것도 확인할 수 있다.
3. OrderApp에 스프링 컨테이너 적용
package hello.core;
import hello.core.member.Grade;
import hello.core.member.Member;
import hello.core.member.MemberService;
import hello.core.order.Order;
import hello.core.order.OrderService;
import org.springframework.context.ApplicationContext;
import org.springframework.context.annotation.AnnotationConfigApplicationContext;
public class OrderApp {
public static void main(String[] args) {
//AppConfig appConfig = new AppConfig();
//MemberService memberService = appConfig.memberService();
//OrderService orderService = appConfig.orderService();
ApplicationContext ac = new AnnotationConfigApplicationContext(AppConfig.class);
MemberService memberService = ac.getBean("memberService", MemberService.class);
OrderService orderService = ac.getBean("orderService", OrderService.class);
Long memberId = 1L;
Member member = new Member(memberId, "memberA", Grade.VIP);
memberService.join(member);
Order order = orderService.createOrder(memberId, "itemA", 20000);
System.out.println("order = " + order);
System.out.println("order.calculatedPrice = " + order.calculatedPrice());
}
}
OrderApp에서도 MemberApp과 마찬가지로 AppConfig 객체를 직접 생성하는 것이 아닌 ApplicationContext를 통해 처리한다.
4. 스프링 컨테이너
ApplicationContext를 스프링 컨테이너라 한다.
기존에는 개발자가 AppConfig를 사용해서 직접 객체를 생성하고 DI를 했지만, 이제부터는 스프링 컨테이너를 통해서 사용한다.
스프링 컨테이너는 @Configuration이 붙은 AppConfig를 설정(구성) 정보로 사용한다.
여기서 @Bean이라 적힌 메서드를 모두 호출해서 반환된 객체를 스프링 컨테이너에 등록한다.
이렇게 스프링 컨테이너에 등록된 객체를 스프링 빈이라 한다.
스프링 빈은 @Bean이 붙은 메서드의 명을 스프링 빈의 이름으로 사용한다. ( memberService , orderService )
이전에는 개발자가 필요한 객체를 AppConfig 를 사용해서 직접 조회했지만, 이제부터는 스프링 컨테이너를 통해서 필요한 스프링 빈(객체)을 찾아야 한다. 스프링 빈은 applicationContext.getBean() 메서드를 사용해서 찾을 수 있다.
기존에는 개발자가 직접 자바 코드로 모든 것을 했다면 이제부터는 스프링 컨테이너에 객체를 스프링 빈으로 등록하고, 스프링 컨테이너에서 스프링 빈을 찾아서 사용하도록 변경되었다.
스프링으로 전환하게 되면서 코드가 더 복잡해졌지만, 스프링을 사용함으로써 얻을 수 있는 장점이 훨씬 많다.
'개발 > 스프링 기본' 카테고리의 다른 글
| (스프링 기본) 6. 컴포넌트 스캔 (0) | 2022.10.27 |
|---|---|
| (스프링 기본) 5. 싱글톤 컨테이너 (0) | 2022.10.08 |
| (스프링 기본) 4. 스프링 컨테이너와 스프링 빈 (0) | 2022.10.05 |
| (스프링 기본) 2. 스프링 핵심 원리 이해 1 - 예제 만들기 (0) | 2022.09.28 |
| (스프링 기본) 1. 객체 지향 설계와 스프링 (0) | 2022.09.26 |